微信小程序开发 专题
专题目录
您的位置:微信小程序开发 > 微信小程序开发专题 > 微信小程序 注册页面 Page()函数
微信小程序 注册页面 Page()函数
作者:--    发布时间:2019-11-20

page


page() 函数用来注册一个页面。接受一个 object 参数,其指定页面的初始数据、生命周期函数、事件处理函数等。

object 参数说明:

属性 类型 描述
data object 页面的初始数据
onload function 生命周期函数--监听页面加载
onready function 生命周期函数--监听页面初次渲染完成
onshow function 生命周期函数--监听页面显示
onhide function 生命周期函数--监听页面隐藏
onunload function 生命周期函数--监听页面卸载
onpulldownrefresh function 页面相关事件处理函数--监听用户下拉动作
onreachbottom function 页面上拉触底事件的处理函数
onshareappmessage function 用户点击右上角转发
onpagescroll function 页面滚动触发事件的处理函数
其他 any 开发者可以添加任意的函数或数据到 object 参数中,在页面的函数中用 this 可以访问

示例代码:

//index.js
page({
  data: {
    text: "this is page data."
  },
  onload: function(options) {
    // do some initialize when page load.
  },
  onready: function() {
    // do something when page ready.
  },
  onshow: function() {
    // do something when page show.
  },
  onhide: function() {
    // do something when page hide.
  },
  onunload: function() {
    // do something when page close.
  },
  onpulldownrefresh: function() {
    // do something when pull down.
  },
  onreachbottom: function() {
    // do something when page reach bottom.
  },
  onshareappmessage: function () {
   // return custom share data when user share.
  },
  onpagescroll: function() {
    // do something when page scroll
  },
  // event handler.
  viewtap: function() {
    this.setdata({
      text: 'set some data for updating view.'
    })
  },
  customdata: {
    hi: 'mina'
  }
})

初始化数据


初始化数据将作为页面的第一次渲染。data 将会以 json 的形式由逻辑层传至渲染层,所以其数据必须是可以转成 json 的格式:字符串,数字,布尔值,对象,数组。

渲染层可以通过 wxml 对数据进行绑定。

示例代码:


<view>{{text}}</view>
<view>{{array[0].msg}}</view>
page({
  data: {
    text: 'init data',
    array: [{msg: '1'}, {msg: '2'}]
  }
})

生命周期函数


  • onload: 页面加载

    • 一个页面只会调用一次,可以在 onload 中获取打开当前页面所调用的 query 参数。
  • onshow: 页面显示

    • 每次打开页面都会调用一次。
  • onready: 页面初次渲染完成

    • 一个页面只会调用一次,代表页面已经准备妥当,可以和视图层进行交互。
    • 对界面的设置如wx.setnavigationbartitle请在onready之后设置。详见生命周期
  • onhide: 页面隐藏

    • navigateto或底部tab切换时调用。
  • onunload: 页面卸载

    • redirecttonavigateback的时候调用。

生命周期的调用以及页面的路由方式详见

onload参数

类型 说明
object 其他页面打开当前页面所调用的 query 参数

页面相关事件处理函数


  • onpulldownrefresh: 下拉刷新

    • 监听用户下拉刷新事件。
    • 需要在configwindow选项中开启enablepulldownrefresh
    • 当处理完数据刷新后,wx.stoppulldownrefresh可以停止当前页面的下拉刷新。
  • onreachbottom: 上拉触底

    • 监听用户下拉触底事件。
  • onpagescroll: 页面滚动

    • 监听用户滑动页面事件。
    • 参数为 object,包含以下字段:
字段 类型 说明
scrolltop number 页面在垂直方向已滚动的距离(单位px)
  • onshareappmessage: 用户转发
    • 只有定义了此事件处理函数,右上角菜单才会显示“转发”按钮
    • 用户点击转发按钮的时候会调用
    • 此事件需要 return 一个 object,用于自定义转发内容

自定义转发字段

字段 说明 默认值
title 转发标题 当前小程序名称
path 转发路径 当前页面 path ,必须是以 / 开头的完整路径

示例代码

page({
  onshareappmessage: function () {
    return {
      title: '自定义转发标题',
      path: '/page/user?id=123'
    }
  }
})


事件处理函数


除了初始化数据和生命周期函数,page 中还可以定义一些特殊的函数:事件处理函数。在渲染层可以在组件中加入事件绑定,当达到触发事件时,就会执行 page 中定义的事件处理函数。

示例代码:

<view bindtap="viewtap"> click me </view>
page({
  viewtap: function() {
    console.log('view tap')
  }
})

page.prototype.route


route 字段可以获取到当前页面的路径。

page.prototype.setdata()


setdata 函数用于将数据从逻辑层发送到视图层,同时改变对应的 this.data 的值。

setdata() 参数格式


接受一个对象,以 key,value 的形式表示将 this.data 中的 key 对应的值改变成 value。

其中 key 可以非常灵活,以数据路径的形式给出,如 array[2].messagea.b.c.d,并且不需要在 this.data 中预先定义。

注意:

  1. 直接修改 this.data 而不调用 this.setdata 是无法改变页面的状态的,还会造成数据不一致
  2. 单次设置的数据不能超过1024kb,请尽量避免一次设置过多的数据

示例代码:

<!--index.wxml-->
<view>{{text}}</view>
<button bindtap="changetext"> change normal data </button>
<view>{{num}}</view>
<button bindtap="changenum"> change normal num </button>
<view>{{array[0].text}}</view>
<button bindtap="changeiteminarray"> change array data </button>
<view>{{object.text}}</view>
<button bindtap="changeiteminobject"> change object data </button>
<view>{{newfield.text}}</view>
<button bindtap="addnewfield"> add new data </button>
//index.js
page({
  data: {
    text: 'init data',
    num: 0,
    array: [{text: 'init data'}],
    object: {
      text: 'init data'
    }
  },
  changetext: function() {
    // this.data.text = 'changed data'  // bad, it can not work
    this.setdata({
      text: 'changed data'
    })
  },
  changenum: function() {
    this.data.num = 1
    this.setdata({
      num: this.data.num
    })
  },
  changeiteminarray: function() {
    // you can use this way to modify a danamic data path
    this.setdata({
      'array[0].text':'changed data'
    })
  },
  changeiteminobject: function(){
    this.setdata({
      'object.text': 'changed data'
    });
  },
  addnewfield: function() {
    this.setdata({
      'newfield.text': 'new data'
    })
  }
})

以下内容你不需要立马完全弄明白,不过以后它会有帮助。

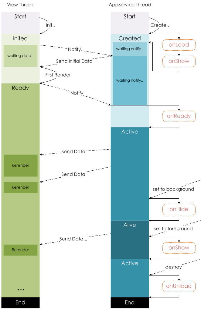
生命周期


下图说明了 page 实例的生命周期。

1488607970192659


网站声明:
本站部分内容来自网络,如您发现本站内容
侵害到您的利益,请联系本站管理员处理。
联系站长
373515719@qq.com
关于本站:
编程参考手册